关于罗蒙
新闻中心
罗蒙产业
产品展示
罗蒙定制
招商加盟
人力资源
联系我们
English
0574-88888888
返回新闻列表
视频中心
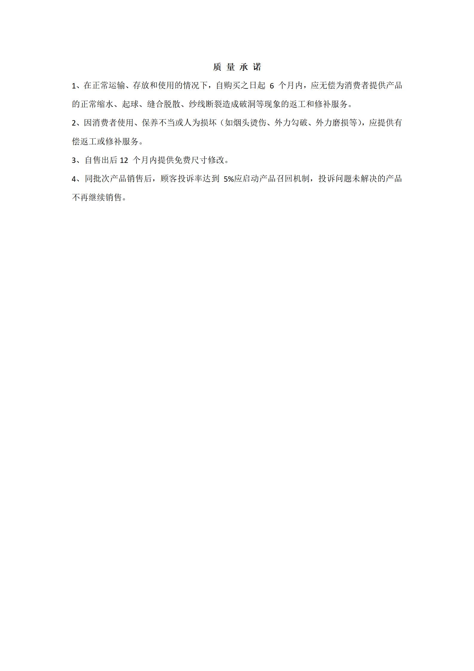
关于半毛衬男西服质量承诺的公示
2021-06-25
世界品质 浙江制造